通知公告
首页 » 通知公告 » 正文
副标题:

WilliamHill官方网站因公临时出国(境)团组出访前信息表公示

来源:     作者:    发布时间:2023-03-22

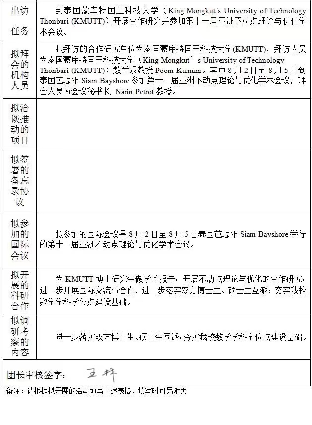
根据学校相关规定,现对因公临时出国(境)团组出访前作信息公示。

公示期为2023年3月22日至3月28日。如有异议,请与发展规划处联系,并提供必要的证据材料,以便核实查证。

联系人:刘颖; 联系电话:15887825479 。

发展规划处

2023年3月22日

015fd56fb9f6248a4fe2b913e41ba85.jpg

置顶